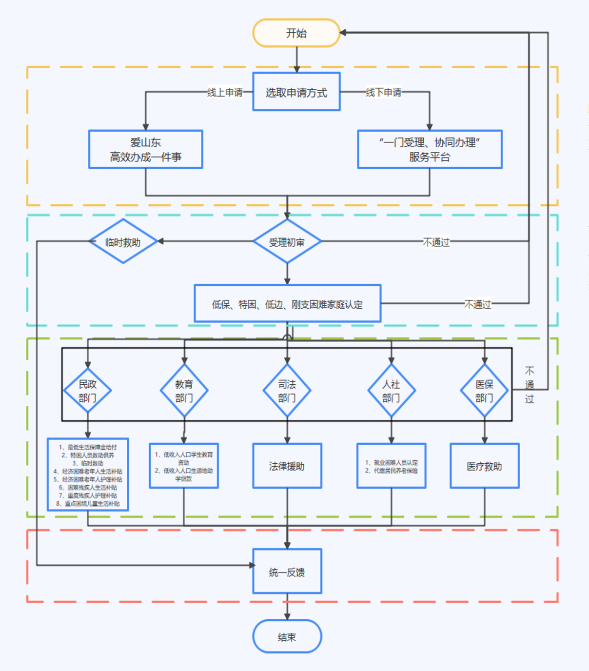
(一)最低生活保障对象认定 1.认定最低生活保障对象的基本条件。户籍状况、家庭收入、家庭财产。户口登记在当地的居民,凡共同生活的家庭成员人均收入低于当地低保标准,且家庭财产状况符合当地人民政府有关规定条件的,可以按规定程序认定为低保对象。申请低保一般应以家庭为单位,由申请家庭确定一名共同生活的家庭成员作为申请人,向户籍所在地乡镇(街道)提出书面申请,也可以通过互联网提出申请。 持有居住证人员同时符合以下条件的,可以以家庭为单位在居住地申请低保:(1)共同生活的家庭成员均持有当地合法有效的居住证满1年以上;(2)至少有1名共同生活的家庭成员在居住地签订劳动合同,且截至申请之日起仍有未执行合同期1年以上;(3)至少有1名共同生活的家庭成员在居住地连续缴存养老保险、失业保险1年以上且处于正常缴费状态。补缴年限不计算为连续缴费时间。 2.共同生活的家庭成员:(1)配偶;(2)未成年子女;(3)已成年但不能独立生活的子女,包括在校接受全日制本科及以下学历教育的成年子女;(4)其他具有法定赡养、抚养、扶养义务关系并长期共同居住的人员;(5)特殊监护困境儿童(需申请并填写《特殊监护困境儿童有关情况确认表》)视为其实际照顾人的共同生活家庭成员。 下列人员不计入共同生活的家庭成员:(1)连续三年以上(含三年)脱离家庭独立生活的宗教教职人员;(2)在监狱内服刑、在戒毒所强制隔离戒毒或者由人民法院宣告失踪人员。 3.可单独提出申请低保人员。(1)低保边缘家庭中持有中华人民共和国残疾人证的一级、二级重度残疾人和三级智力残疾人、三级精神残疾人;低保边缘家庭中患有当地有关部门认定的重特大疾病的人员;脱离家庭、在宗教场所居住三年以上(含三年)的生活困难的宗教教职人员。(2)成年无业重度残疾人可以按“单人户”提出低保申请。成年无业重度残疾人按“单人户”提出低保申请时,只核算其本人的收入、财产(包括夫妻共同收入、财产中其本人部分以及本人获得或应当获得的赡养、抚养、扶养费用)。 (二)特困人员认定 城乡老年人、残疾人以及未满16周岁的未成年人,同时具备无劳动能力、无生活来源、无法定赡养抚养扶养义务人或者其法定义务人无履行义务能力条件的,应当依法纳入特困人员救助供养范围。 1.符合下列情形之一的认定为无劳动能力。(1)60周岁以上的老年人;(2)未满16周岁的未成年人;(3)残疾等级为一、二、三级的智力、精神残疾人,残疾等级为一、二级的肢体残疾人,残疾等级为一级的视力残疾人。 2.无生活来源认定。收入低于当地最低生活保障标准,且财产符合当地特困人员财产状况规定。收入包括工资性收入、经营净收入、财产净收入、转移净收入等各类收入。中央确定的城乡居民基本养老保险基础养老金、基本医疗保险等社会保险和优待抚恤金、高龄津贴不计入在内。 3. 法定义务人符合下列情形之一的,应当认定为本办法所称的无履行义务能力。(1)特困人员;(2)60周岁及以上的最低生活保障对象;(3)70周岁及以上的老年人,本人收入低于当地上年度人均可支配收入,且其财产符合当地低保边缘家庭财产状况规定的;(4)重度残疾人和残疾等级为三级的智力、精神残疾人,本人收入低于当地上年度人均可支配收入,且其财产符合当地低保边缘家庭财产状况规定的;(5)无民事行为能力、被宣告失踪或者在监狱服刑的人员,且其财产符合当地低保边缘家庭财产状况规定的。 4.以下情况不能认定为特困人员。(1)人均金融资产超过当地年特困人员救助供养基本生活保障标准2倍的;(2)拥有两套及以上产权住房,或者申请特困之前1年内以及享受特困期间购买超过当地住房保障标准面积商品房的;申请特困之前1年内或者享受特困期间,兴建、购买非居住用房或者高标准装修住房的;(3)拥有机动车辆(普通二轮和三轮摩托车、残疾人用于功能型补偿代步的机动车辆除外)、船舶、大型农机具的;(4)通过离婚、赠予等方式放弃或转让应得财产份额,或放弃应得赡养费、抚养费、扶养费等经济利益,足以影响对其特困人员身份认定的;(5)雇佣他人从事经营性活动的;(6)设区的市人民政府规定的其他情形。 同时符合特困人员救助供养条件和孤儿、事实无人抚养儿童、重点困境儿童认定条件的未成年人,选择申请纳入孤儿、事实无人抚养儿童、重点困境儿童基本生活保障范围的,不再认定为特困人员。 (三)最低生活保障边缘家庭成员认定 1.最低生活保障边缘家庭应同时符合下列规定。(1)共同生活家庭成员月人均收入高于申请受理地最低生活保障标准、低于1.5倍。有条件的地方可以放宽到低于申请受理地最低生活保障标准的2倍,但不得超过申请受理地月最低工资标准,增加的支出由当地筹集安排。(2)家庭财产状况符合相关规定。 2.在核算家庭收入时,将扣除必要的刚性支出。刚性支出按照申请人提出申请前12个月的支出总额计算,主要包括:(1)医疗费用支出。(2)教育费用支出。(3)残疾康复费用支出。(4)因灾、因意外费用支出。(5)设区的市民政部门组织认定的其他刚性支出费用。 3.家庭财产状况有下列情形之一的,原则上不纳入低保边缘家庭范围。(1)人均金融资产超过当地年低保标准3倍的;(2)拥有机动车辆(普通二轮和三轮摩托车、残疾人用于功能型补偿代步的机动车辆除外)、船舶、大型农机具的;(3)拥有两套及以上住房且住房总面积超过当地住房保障标准面积2倍,或者申请低保边缘家庭之前1年内以及认定有效期内购买超过当地住房保障标准面积商品房的;申请低保边缘家庭之前1年内或者认定有效期内,兴建、购买非居住用房或者高标准装修住房的;(4)具有投资行为且人均投资数额超过当地年低保标准2倍的;(5)雇佣他人从事经营性活动的;(6)实际生活水平明显高于当地低保边缘家庭标准的。 设区的市可根据各自实际和财力条件,对家庭财产状况规定进行细化和调整。 (四)刚性支出困难家庭成员认定 1.刚性支出困难家庭应当同时具备下列条件。(1)未纳入最低生活保障、特困人员救助供养范围且未被认定为最低生活保障边缘家庭;(2)共同生活家庭成员人均收入低于上年度当地城镇或农村居民人均可支配收入;(3)家庭财产状况符合当地相关规定;(4)提出申请前十二个月家庭刚性支出总额占家庭总收入比例超出当地规定,原则上比例在70%—90%之间,具体比例由设区的市人民政府民政部门根据实际情况确定;(5)县级以上地方人民政府规定的其他条件。 各地应当根据各自实际和财力条件,科学合理设定家庭财产状况条件,对家庭财产状况规定进行细化和调整。家庭财产状况条件可以参照最低生活保障边缘家庭的认定条件或者适当放宽,但允许拥有评估价值不超过当地年城镇最低生活保障标准3倍的机动车辆。 2.刚性支出包括以下必需支出。(1)生活支出。(2)医疗支出。(3)教育支出。(4)残疾康复支出。(5)因灾、因意外费用支出。(6)其他支出。 3.刚性支出困难家庭有效期。经审核认定为刚性支出困难家庭的,有效期一般不超过十二个月。在有效期内,刚性支出困难家庭按照规定获得相应社会救助或者帮扶。 有效期满后,需要继续认定为刚性支出困难家庭的,应当按照本办法重新申请,前期已经提交且无变化的申请材料,不要求重复提交。 (五)最低生活保障金给付 被当地审核确认为最低生活保障对象的,从作出确认同意决定之日起下月发放低保金。城乡低保金原则上按照审核确定的申请家庭人均收入与当地低保标准的实际差额计算,计算公式为:家庭月低保金=(当地月低保标准-家庭月人均收入)×保障人数;经设区的市批准,农村低保金可以采取分档方式发放,原则上不得少于4档,各档计发标准应当与家庭困难程度相符合,严禁实行平均发放。 (六)特困人员救助供养 被当地审核确认为特困人员的,从确认之日下月起,给予相应的救助供养待遇。特困人员救助供养形式分为在家分散供养和在当地的供养服务机构集中供养。具备生活自理能力的,鼓励其在家分散供养;完全或者部分丧失生活自理能力的,优先为其提供集中供养服务。 (七)临时救助 因火灾、交通事故、溺水、人身伤害、见义勇为、爆炸、雷击等意外事件,家庭成员突发重大疾病及遭遇其他特殊困难等原因,导致基本生活暂时出现严重困难,需要立即采取救助措施的家庭和个人可申请“急难型”临时救助。具有本地户籍或持有居住证的非本地户籍人员,同时具备以下条件的家庭:(1)在提出申请之月前6个月内,家庭可支配收入扣除自负医疗、教育等生活必需支出后,月人均可支配收入低于当地城乡最低生活保障标准;(2)提出申请之月前12个月家庭人均可支配收入低于当地上年度人均可支配收入;(3)家庭财产状况符合当地城乡低保申请家庭经济状况认定标准的相关规定。因自负教育、医疗等生活必需支出突然增加超出家庭承受能力,导致基本生活一定时期内出现严重困难,可申请“支出型”临时救助。 (八)经济困难老年人生活补贴 具有山东省户籍、年龄在60周岁以上且享受城乡最低生活保障待遇的老年人给予经济困难老年人生活补贴。对年龄达到60—79周岁、80—89周岁、90—99周岁的低保老年人,每人每月分别发放80元、100元、200元生活补贴,100周岁及以上老年人按照《山东省人民政府关于印发山东省优待老年人规定的通知》(鲁政发〔2011〕54号)文件规定补助。经济困难老年人生活补贴,由县级民政部门依据低保发放名单,对当月内满60、80、90周岁的低保老年人进行核实认定,与当月低保金同步发放。 (九)经济困难老年人护理补贴 对生活长期不能自理、依据《老年人能力评估规范》(GB/T 42195—2022)标准评估为2—4级的60周岁及以上城乡低保老年人给予经济困难老年人护理补贴。经济困难老年人护理补贴与重度残疾人等护理补贴不能重复享受。 (十)困难残疾人生活补贴 具有山东省户籍,享受最低生活保障待遇且持有第二代残疾人证的残疾人,可申领困难残疾人生活补贴。有条件的地方可合理扩大困难残疾人生活补贴对象范围,生活补贴覆盖范围可向低保边缘家庭残疾人及其他困难残疾人延伸。享受孤儿、事实无人抚养儿童、重点困境儿童基本生活保障的残疾儿童,不享受困难残疾人生活补贴。领取工伤保险生活护理费、纳入特困人员供养保障的残疾人不享受困难残疾人生活补贴。被判处有期徒刑以上刑罚,且在监狱服刑的残疾人不享受困难残疾人生活补贴。 (十一)重度残疾人护理补贴 具有山东省户籍,持有第二代残疾人证且残疾等级为一、二级的残疾人,可申领重度残疾人护理补贴。有条件的地方可合理扩大重度残疾人护理补贴对象范围,护理补贴覆盖范围可向三、四级智力、精神残疾人或其他残疾人延伸。既符合重度残疾人护理补贴条件,又符合经济困难老年人护理补贴、离休老干部护理费条件,可择高申领其中一类护理补贴。既符合享受伤残人民警察护理费条件,又符合重度残疾人护理补贴条件,可择高申领其中一类护理补贴。纳入伤残抚恤对象范围且已经享受重度残疾人护理补贴的,可按照相应层级的地方性文件继续发放重度残疾人护理补贴。领取工伤保险生活护理费、纳入特困人员供养保障的残疾人不享受重度残疾人护理补贴。被判处有期徒刑以上刑罚,且在监狱服刑的残疾人不享受重度残疾人护理补贴。 限制情形。(1)对既符合重度残疾人护理补贴条件,又符合老年人护理补贴条件的残疾老年人,可择高申领其中一类护理补贴。(2)儿童(社会)福利机构内符合条件的重度残疾儿童,不享受残疾人生活补贴,可享受重度残疾人护理补贴。(3)享受孤儿基本生活保障政策的残疾儿童不享受困难残疾人生活补贴,可享受重度残疾人护理补贴。(4)领取工伤保险生活护理费、纳入特困人员供养保障的残疾人不享受残疾人“两项补贴”。(5)1-4级伤残军人,不享受重度残疾人护理补贴。其他伤残军人符合重度残疾人护理补贴条件的,可享受护理补贴。(6)被判处有期徒刑以上刑罚的服刑人员不享受残疾人“两项补贴”。 (十二)重点困境儿童基本生活补贴 父母一方死亡或失踪,另一方经济困难无法履行抚养义务的儿童;经诊断身体重残、患重病或罕见病需要长期治疗的贫困家庭的儿童。经济困难、贫困家庭是指低保家庭。 (十三)低收入人口学生教育资助 低保家庭学生、特困人员学生、最低生活保障边缘家庭学生、刚性支出困难家庭学生可获得学前教育政府助学金、义务教育生活补助、普通高中国家助学金、中等职业教育国家助学金、本专科国家助学金,免除中等职业教育学费;同时,低保家庭学生、特困人员学生、最低生活保障边缘家庭幼儿可减免保教费,低保家庭学生、特困人员学生减免高中学杂费,所有资助项目实行免申即享。 (十四)法律援助 刑事案件的犯罪嫌疑人、被告人因经济困难或者其他原因没有委托辩护人的,本人及其近亲属可以向法律援助机构申请法律援助。刑事公诉案件的被害人及其法定代理人或者近亲属,刑事自诉案件的自诉人及其法定代理人,刑事附带民事诉讼案件的原告人及其法定代理人,因经济困难(含最低生活保障对象、特困人员、最低生活保障边缘家庭成员、刚性支出困难家庭成员)没有委托诉讼代理人的,可以向法律援助机构申请法律援助。下列事项的当事人,因经济困难没有委托代理人的,可以向法律援助机构申请法律援助:(1)依法请求国家赔偿;(2)请求给予社会保险待遇或者社会救助;(3)请求发给抚恤金;(4)请求给付赡养费、抚养费、扶养费;(5)请求确认劳动关系或者支付劳动报酬;(6)请求认定公民无民事行为能力或者限制民事行为能力;(7)请求工伤事故、交通事故、食品药品安全事故、医疗事故人身损害赔偿;(8)请求环境污染、生态破坏损害赔偿;(9)法律法规、规章规定的其他情形。当事人不服司法机关生效裁判或者决定提出申诉或者申请再审,人民法院决定、裁定再审或者人民检察院提出抗诉,因经济困难没有委托辩护人或者诉讼代理人的,本人及其近亲属可以向法律援助机构申请法律援助。 (十五)就业困难人员认定(享受最低生活保障人员) 具有山东省户籍或在本省连续居住6个月以上(以公安机关核发“居住证”为准)非本省户籍的法定劳动年龄内(以身份证年龄为准)、有劳动能力和就业意愿的享受最低生活保障人员中难以实现就业的登记失业人员。 (十六)医疗救助 对特困人员、重点困境儿童、低保对象、低保边缘家庭成员、刚性支出困难家庭中的大病患者实施医疗救助;对医疗救助对象参加居民基本医保个人缴费部分实行分类资助,其中对特困人员给予全额资助,对低保对象、低保边缘家庭成员给予定额资助。 (十七)代缴居民基本养老保险费 符合居民基本养老保险参保条件的,具有山东省内户籍的低保对象、特困人员,按规定由人力资源社会保障部门为其全额代缴最低标准的居民基本养老保险费。居民基本养老保险参保条件是:年满16周岁(不含在校学生),未参加其他社会养老保险的居民,可以在户籍地参加居民养老保险。 |