| 涉及事项 |
1.因修建铁路、机场、供电、水利、通信等建设工程需要占用、挖掘公路、公路用地许可(设区的市级权限); 2.跨越、穿越公路修建桥梁、渡槽或者架设、埋设管道、电缆等设施许可(设区的市级权限); 3.在公路用地范围内架设、埋设管道、电缆等设施许可(设区的市级权限); 4.利用公路桥梁、公路隧道、涵洞铺设电缆等设施许可(设区的市级权限); 5.利用跨越公路的设施悬挂非公路标志许可(设区的市级权限); 6.在公路上增设或者改造平面交叉道口许可(设区的市级权限); 7.在公路建筑控制区内埋设管道、电缆等设施许可(设区的市级权限)。 |
||||||||||||||||||||||||||||||||||||||||||||||||||||||||||||
| 设定依据 |
1.《中华人民共和国公路法》第四十四条、第四十五条、第五十四条、第五十五条、第五十六条; 2.《公路安全保护条例》第二十七条、第二十八条。 |
||||||||||||||||||||||||||||||||||||||||||||||||||||||||||||
| 实施机构 |
市行政审批服务局 |
||||||||||||||||||||||||||||||||||||||||||||||||||||||||||||
| 法定办理时限 | 20个工作日 | ||||||||||||||||||||||||||||||||||||||||||||||||||||||||||||
| 承诺办理时限 | 3个工作日 | ||||||||||||||||||||||||||||||||||||||||||||||||||||||||||||
| 结果名称 |
涉路施工许可证 |
||||||||||||||||||||||||||||||||||||||||||||||||||||||||||||
| 结果样本 |
|
||||||||||||||||||||||||||||||||||||||||||||||||||||||||||||
| 收费依据 |
不收费 |
||||||||||||||||||||||||||||||||||||||||||||||||||||||||||||
| 申请材料 |
|
||||||||||||||||||||||||||||||||||||||||||||||||||||||||||||
| 受理条件 |
1.有符合公路建设规划、技术标准和公路安全畅通的要求; 2.有符合有关技术标准、规范要求的设计和施工方案; 3.有保障公路、公路附属设施质量和安全的技术评价报告; 4.有处置施工险情和意外事故的应急方案。 |
||||||||||||||||||||||||||||||||||||||||||||||||||||||||||||
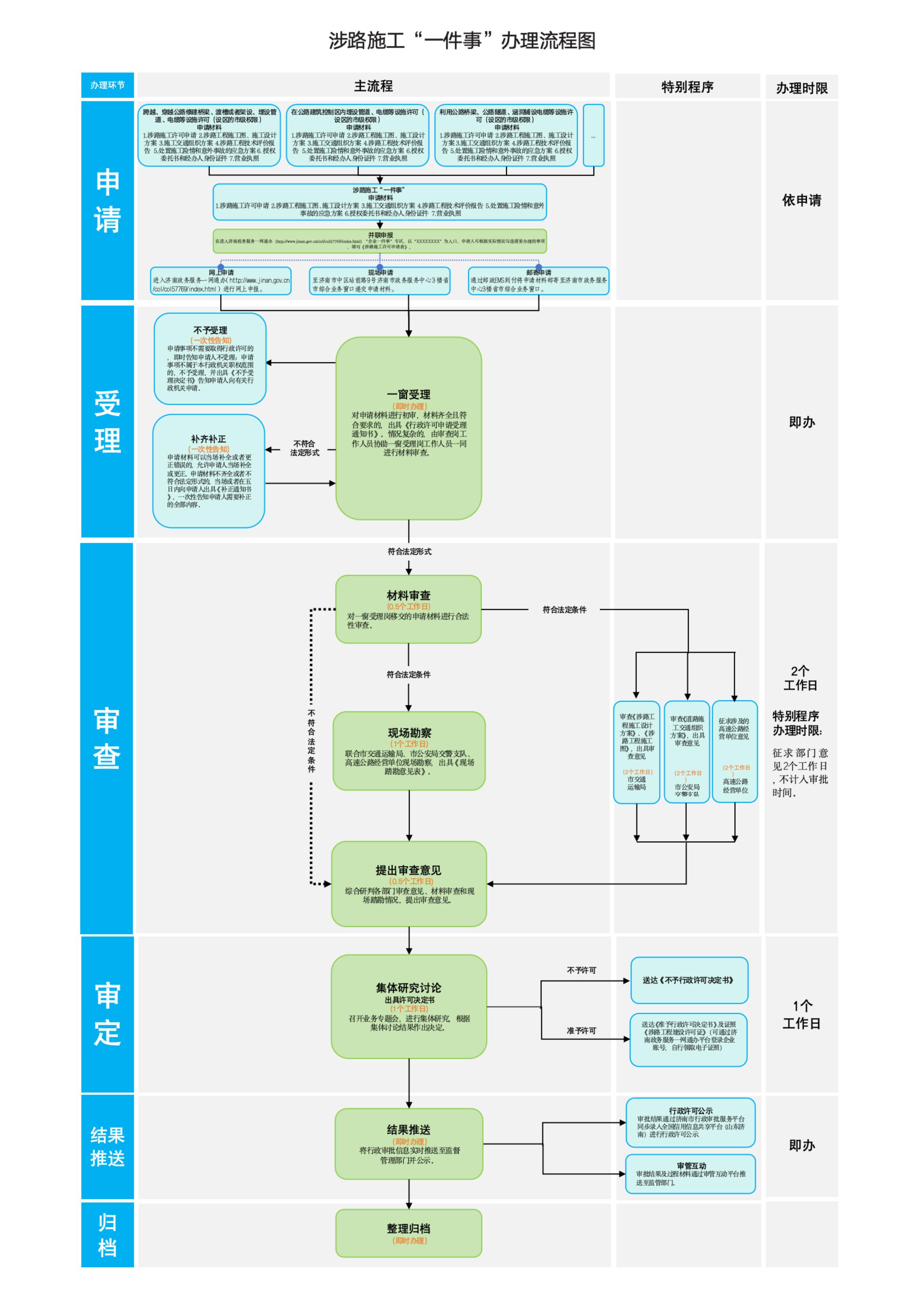
| 办事流程 |
线上办理:申请人登录“济南政务服务一网通办“网站(/col/col57769/),点击“高效办成一件事”专区,点击“企业全生命周期”,选择“投资建设”,选择“涉路施工一件事”,按照提示填写申请信息并上传申请材料。 线下办理:申请人到市政务服务中心一窗受理专区受理窗口,提交全部申请材料,也可通过邮递方式递交申请材料。
|
||||||||||||||||||||||||||||||||||||||||||||||||||||||||||||
| 办理形式 | 线上办理、窗口办理 | ||||||||||||||||||||||||||||||||||||||||||||||||||||||||||||
| 办理地点 |
市中区站前路9号济南市政务服务中心3楼综合服务专区综合受理业务Z01-Z07窗口 |
||||||||||||||||||||||||||||||||||||||||||||||||||||||||||||
| 办理时间 |
工作日周一至周五上午9:00-12:00,下午13:00-17:00(法定节假日除外)。 |
||||||||||||||||||||||||||||||||||||||||||||||||||||||||||||
| 咨询电话 |
0531-68966433 |
||||||||||||||||||||||||||||||||||||||||||||||||||||||||||||
| 监督投诉电话 | 0531-12345 | ||||||||||||||||||||||||||||||||||||||||||||||||||||||||||||
| 快递物流 |
审批结果材料支持物流快递 |
