涉及事项

1.建筑业企业资质许可;

2.工程勘察单位乙级资质许可;

3.工程设计单位乙级资质许可;

4.工程监理企业资质许可。


法定办理时限 法定办结时限:20个工作日。
收费依据

不收费。


申请材料

(一)申请建筑业企业资质许可(延续)需提交以下材料:

1.注册建造师身份证、执业资格证书扫描件

2.《建筑业企业资质申请表》扫描件

3.营业执照副本扫描件

4.企业承诺书扫描件

(二)申请建筑业企业资质许可(变更)需提交以下材料:

1.建筑业企业资质证书变更、遗失补办申请审核表扫描件(填写系统表单确认无需另行提供)

2.原建筑业企业资质证书扫描件(数据信息自动查询,企业无需提供)

3.原企业《营业执照》副本扫描件(数据信息自动查询,企业无需提供)

4.《营业执照》副本扫描件(数据信息自动查询,企业无需提供)

(三)申请建筑业企业资质许可(遗失补办)需提交以下材料:

1.建筑业企业资质证书变更、遗失补办申请审核表扫描件(填写系统表单确认无需另行提供)

2.《营业执照》副本扫描件(数据信息自动查询,企业无需提供)

(四)申请工程勘察、设计资质许可(延续)需提交以下材料:

1.工程勘察、设计资质申请表

2.企业承诺书

(五)申请工程勘察、设计资质许可(变更)需提交以下材料:

1.签字盖章的《建设工程企业资质证书变更审核表》(填写表单确认,企业无需提供)

2.由法人、股东或董事签字的变更申请(仅变更法人职务、单位负责人、单位负责人职务、技术负责人、技术负责人职称或执业资格提供)

3.变更后的营业执照或工商部门出具的变更核准通知书(数据信息自动查询,企业无需提供)

(六)申请工程勘察、设计资质许可(遗失补办)需提交以下材料:

1.签字盖章的《建设工程企业资质证书增补审核表》

(七)申请工程监理企业资质许可(延续)需提交以下材料:

1.《工程监理企业资质申请表》;

2. 企业承诺书;

(八)申请工程监理企业资质许可(多项变更)需提交以下材料:

1.《 建设工程企业资质证书变更审核表 》(填写系统表单确认,无需另行提供);

2. 企业新的章程或章程修正案、企业股东大会或董事会关于变更事项的决议或文件(扫描上传,仅变更企业名称、详细地址、注册资本金、法定代表人时提供);

3. 新任法定代表人、单位负责人、技术负责人的任职文件和技术负责人的毕业证、相关专业学历证书、职称证书(扫描上传,仅变更法定代表人、单位负责人、技术负责人时提供);

4. 企业法人营业执照正、副本复印件(数据信息自动查询,企业无需提供);

(九)申请工程监理企业资质许可(增补)需提交以下材料:

1.《建设工程企业资质证书增补(更换)审核表》(填写系统表单确认,无需另行提供)。


受理条件

(一)建筑业企业资质许可条件(延续、变更、遗失补办):

1.依法成立并能够承担相应法律责任的公司法人;

2.具有满足《建筑业企业资质标准》要求的净资产;

3.具有满足《建筑业企业资质标准》要求的技术负责人、注册建造师及其他注册人员、中级以上职称人员和技术工人,其年龄60周岁以下且申请单位已为其缴纳社保;

4.有从事相关建筑活动所应有的技术装备;

5.具有满足标准要求的工程业绩;

6.法律、行政法规规定的其他条件。

(二)勘察设计企业资质许可条件(延续、变更、遗失补办):

1、工程勘察设计资质资历和信誉:(1)具有独立企业法人资格;(2)社会信誉良好,注册资本符合相应工程设计专项资质标准的规定。

2、技术条件专业配备齐全、合理,企业的主要技术负责人或总工程师、主要专业技术人员配备符合相应工程设计专项资质标准的规定。

3、技术装备及管理水平:(1)有必要的技术装备及固定的工程场所。(2)企业管理的组织结构、标准体系、质量体系、档案管理体系运行有效。

(三)工程监理企业资质许可条件:
1.已取得《企业法人营业执照》或《合伙企业营业执照》。其中,取得《企业法人营业执照》的企业,只可申请专业资质;取得《合伙企业营业执照》的企业,只可申请事务所资质;

2.已经完成执业人员注册手续,相关执业人员已经取得在本企业注册的执业证书和执业印章;

3.有较完善的组织结构、质量安全管理体系和技术、档案等管理制度;

4.有固定的工作场所和必要的工程试验检测设备;

5.具备《工程监理企业资质管理规定》各资质等级及相应专业所要求的条件;

6.具有独立法人资格且注册资本不少于100万元;

7.企业技术负责人应为注册监理工程师,并具有10年以上从事工程建设工作的经历;

8.注册监理工程师、注册造价工程师、一级注册建造师、一级注册建筑师、一级注册结构工程师或者其它勘察设计注册工程师合计不少于15人次。其中,相应专业注册监理工程师不少于《工程监理企业资质管理规定》中《专业资质注册监理工程师人数配备表》中要求配备的人数,注册造价工程师不少于1人;

9.有较完善的组织结构和质量管理体系,有技术、档案等管理制度;

10.有必要的工程试验检测设备;

11.申请工程监理资质之日前一年内没有《工程监理企业资质管理规定》第十六条禁止的行为(首次申请监理资质不考核),即:与建设单位串通投标或者与其他工程监理企业串通投标,以行贿手段谋取中标;与建设单位或者施工单位串通弄虚作假、降低工程质量;将不合格的建设工程、建筑材料、建筑构配件和设备按照合格签字;超越本企业资质等级或以其他企业名义承揽监理业务;允许其他单位或个人以本企业的名义承揽工程;将承揽的监理业务转包;在监理过程中实施商业贿赂;涂改、伪造、出借、转让工程监理企业资质证书;其他违反法律法规的行为;

12.申请工程监理资质之日前一年内没有因本企业监理责任造成重大质量事故(首次申请监理资质不考核); 13申请工程监理资质之日前一年内没有因本企业监理责任发生三级以上工程建设重大安全事故或者发生两起以上四级工程建设安全事故(首次申请监理资质不考核)。


服务对象 适用于从事建筑施工的企业。
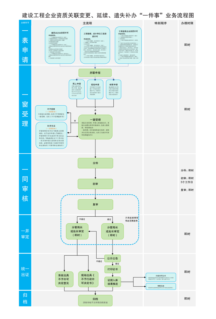
办事流程

办理地点:山东省济南市市中区站前路9号济南市政务服务中心三楼Z01-Z07综合窗口。

网上咨询:http://www.jinan.gov.cn。



办理时间

工作日上午9:00-12:00,下午13:00-17:00。


咨询电话

咨询电话:0531-68967471

监督投诉电话 0531-68966426
快递物流

1.邮寄地址:山东省济南市市中区站前路9号济南市政务服务中心3楼综合受理业务窗口Z01-Z07。通过邮政EMS将全部相关材料邮寄至以上窗口,快递采用到付方式,由我局支付费用。

2.办理结果邮寄:如需邮寄办理结果,请注明收件地址、联系人及联系电话,由我局付费邮寄送达。


导办视频