| 涉及事项 |
1.个体工商户变更登记; 2.税务单位变更; 3.社会保险单位(项目)基本信息变更; 4.医疗保险单位变更登记。 |
||||||||||||||||||||||||
| 法定办理时限 | 即办。 | ||||||||||||||||||||||||
| 收费依据 |
不收费。 |
||||||||||||||||||||||||
| 申请材料 |
|
||||||||||||||||||||||||
| 受理条件 |
材料齐全,符合法定形式。 |
||||||||||||||||||||||||
| 服务对象 | 自然人。 | ||||||||||||||||||||||||
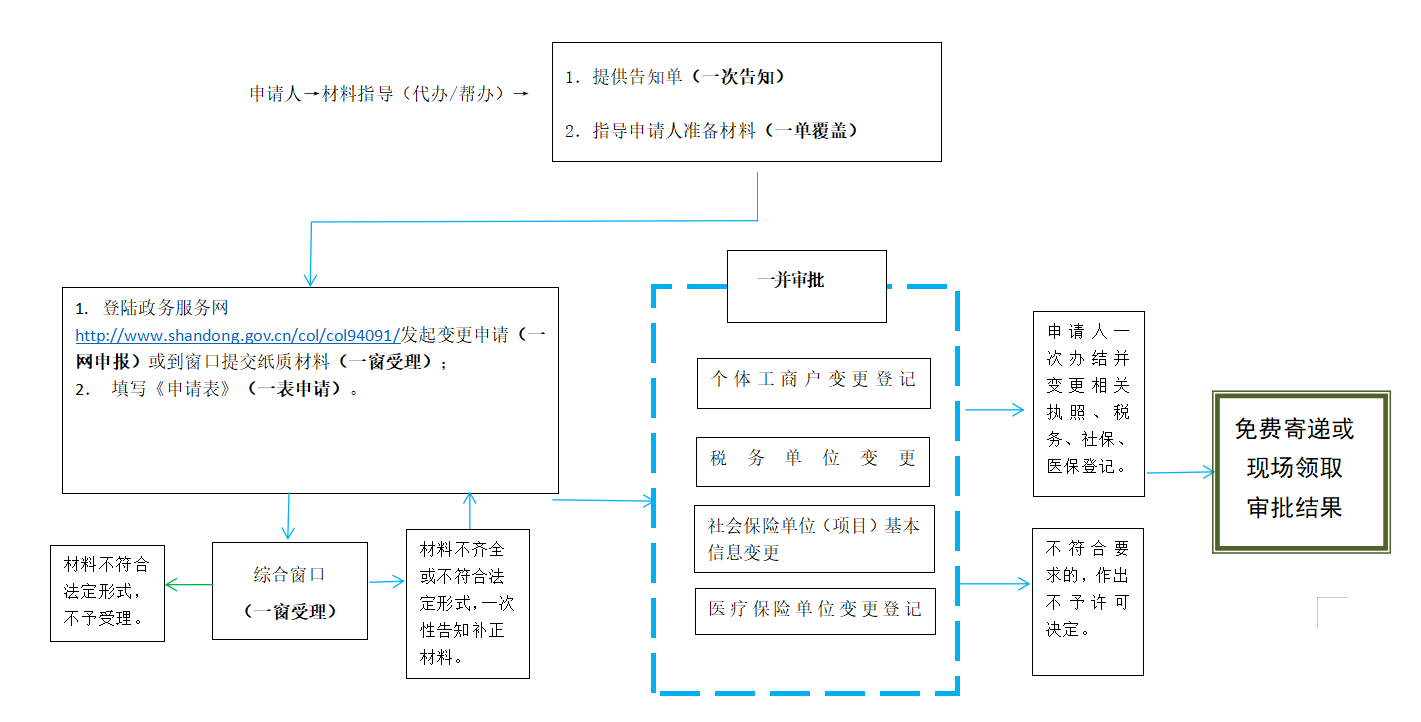
| 办事流程 |
1.现场办理。各区县(功能区)政务服务大厅。 2.网上办理。济南政务服务一网通办网站(http://www.jinan.gov.cn/col/col57769/)。
|
||||||||||||||||||||||||
| 办理地点 |
历下区政务服务中心1楼5号窗口(历下区二环东路7097号)及各街道便民服务中心; 市中区行政审批服务局(市中区英雄山路8号市中区政务服务中心三楼13、14号窗口); 天桥区政务服务中心1楼33号、39号-41号“高效办成一件事”窗口(天桥区无影山东路96号); 槐荫区行政审批服务局(槐荫区经十路28988号一楼); 历城区行政审批服务局(历城区唐冶中路、文苑街交汇口东南); 高新区管委会审批服务部(高新区舜华路750号高新区政务服务中心二楼); 南部山区管委会市场监管局(南部山区柳埠街道柳埠三区309号); 长清区行政审批服务局(长清区通发大道1399号); 章丘区行政审批服务局(章丘区双山街道开先大道789号); 济阳区行政审批服务局(北街道安康街29号市民中心三楼); 莱芜区行政审批服务局(莱芜区龙潭东大街001号政务服务大厅); 钢城区行政审批服务局(钢城区艾山街道府前大街29号钢都大厦东临); 莱芜高新区审批服务部(莱芜高新区汇源大街67号政务服务大厅); 平阴县行政审批服务局(平阴县榆山路43号茂昌银座D座政务服务中心6楼1号商事登记窗口); 商河县行政审批服务局(商河县彩虹路1199号商河县政务服务中心三楼“高效办成一件事”专区(E14)); 新旧动能转换起步区管理委员会行政审批服务局(天桥区大桥街道南边界路市民中心行政审批服务局二楼)。 |
||||||||||||||||||||||||
| 办理时间 |
工作日:上午9:00-12:00 下午13:00-17:00。 |
||||||||||||||||||||||||
| 咨询电话 |
历下区政务服务中心,咨询电话:0531-88287300; 市中区行政审批服务局,咨询电话:0531-51807826; 天桥区政务服务中心,咨询电话:0531-81601520; 槐荫区行政审批服务局,咨询电话:0531-87589971; 历城区行政审批服务局,咨询电话:0531-66899260; 高新区管委会审批服务部,咨询电话:0531-88811888; 南部山区管委会市场监管局,咨询电话:0531-88112705; 长清区行政审批服务局,咨询电话:0531-87201273; 章丘区行政审批服务局,咨询电话:0531-83278100; 济阳区行政审批服务局,咨询电话:0531-84237731; 莱芜区行政审批服务局,咨询电话:0531-75678099、0531-76126619; 钢城区行政审批服务局,咨询电话:0531-76892180; 莱芜高新区审批服务部,咨询电话: 0531-78867522; 平阴县行政审批服务局,咨询电话:0531-87854126; 商河县行政审批服务局,咨询电话:0531-84881656; 新旧动能转换起步区管理委员会行政审批服务局,咨询电话:0531—66604310。 |
||||||||||||||||||||||||
| 监督投诉电话 | (0531)12345 | ||||||||||||||||||||||||
| 快递物流 |
1.窗口出件。各区县(功能区)政务服务大厅。 2.在线查询。国家企业信用信息公示网站(https://www.gsxt.gov.cn/index.html)。 3.邮寄送达。按照申请人提供的邮寄地址通过“EMS免费邮寄”送达。 |