| 涉及事项 |
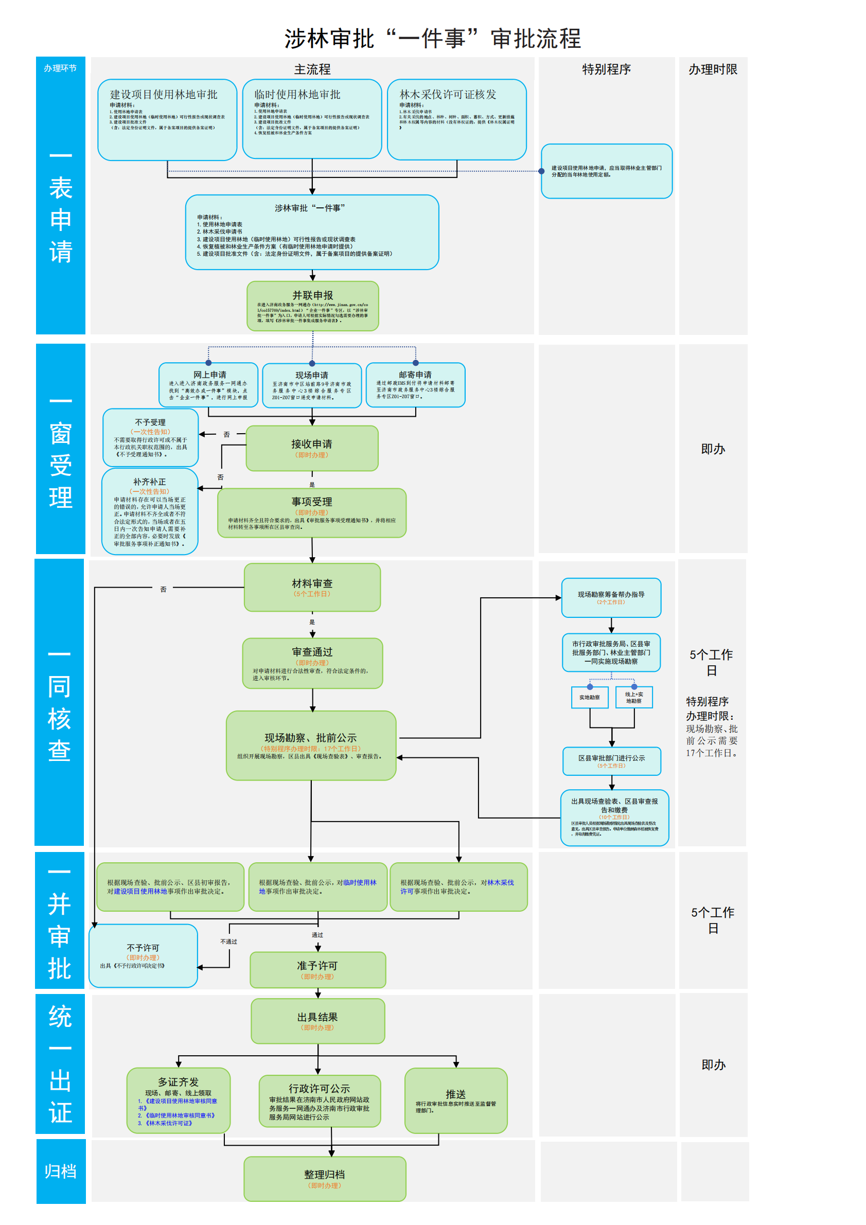
1、矿藏勘查、开采以及其他各类工程建设占用林地新办审核 2、临时使用林地审批 3、林木采伐许可审批 |
||||||||||||||||||||||||||||||||||||||||||
| 法定办理时限 | 线上办理一般不超过 20个工作日。 | ||||||||||||||||||||||||||||||||||||||||||
| 收费依据 |
线上办理全流程免费,涉及长期使用林地的按《森林法》及实施条例等有关规定办理。 |
||||||||||||||||||||||||||||||||||||||||||
| 申请材料 |
|
||||||||||||||||||||||||||||||||||||||||||
| 受理条件 |
在济南市范围内,申请人同时办理涉林事项中的矿藏勘查、开采以及其他各类工程建设占用林地新办审核、临时使用林地新办审批、林木采伐许可审批等3项业务中的2项及以上业务。 |
||||||||||||||||||||||||||||||||||||||||||
| 服务对象 | 自然人,企业法人,事业法人,社会组织法人,非法人企业,行政机关,其他组织 | ||||||||||||||||||||||||||||||||||||||||||
| 办事流程 |
网上办理。申请人可登录山东省政务服务网http://www.shandong.gov.cn办理。 现场办理:窗口办理。申请人携带申请材料到山东省济南市市中区站前路9号济南市政务服务中心3楼综合服务专区Z01-Z07窗口办理。
|
||||||||||||||||||||||||||||||||||||||||||
| 办理地点 |
济南市本级:山东省济南市市中区站前路9号济南市政务服务中心3楼综合服务专区Z01-Z07窗口或“一件事”办理窗口均可办理 |
||||||||||||||||||||||||||||||||||||||||||
| 办理时间 |
工作日,上午09:00-12:00,下午13:00-17:00(法定节假日除外) |
||||||||||||||||||||||||||||||||||||||||||
| 咨询电话 |
济南市: 窗口咨询地址:山东省济南市市中区站前路9号济南市政务服务中心3楼综合服务专区Z01-Z07窗口 电话咨询:0531-68966009 网上咨询网址: http://www.jinan.gov.cn/col/col57773/index.html?areaCode=370100000000 高新区: 窗口咨询地址:济南高新区舜华路750号济南高新区政务服务中心二楼南厅211窗口 电话咨询:0531-88874883 |
||||||||||||||||||||||||||||||||||||||||||
| 监督投诉电话 | 0531-68966426 | ||||||||||||||||||||||||||||||||||||||||||
| 快递物流 |
1、在线查询。可以登录山东省政务服务网http://www.shandong.gov.cn/在线查询办理结果。 2、邮寄送达。需明确邮寄地址、联系人、联系电话。 3、二维码推送。需提供申请人微信。 |