| 涉及事项 |
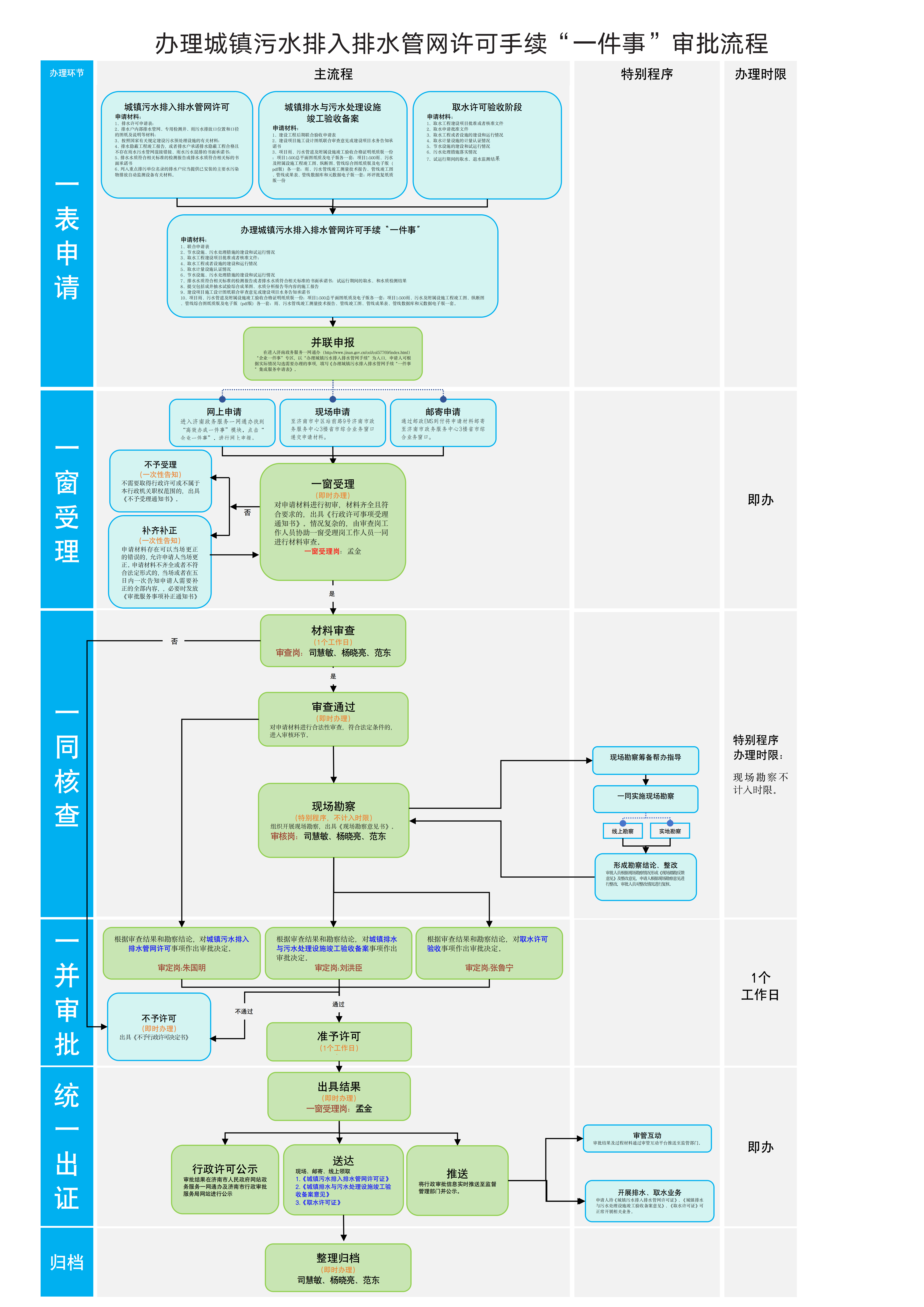
1、城镇污水排入排水管网许可 2、取水许可 3、城镇排水与污水处理设施竣工验收备案
|
| 法定办理时限 |
20个工作日
|
| 承诺办理时限 |
1个工作日
|
| 收费依据 |
本事项不收费。
|
| 申请材料 |
序号 | 材料名称 | 材料类型 | 材料介质 | 来源渠道 | 材料份数 | 示例样表 | 1 | 节水设施、污水处理措施的建设和试运行情况(包括:污水排放图纸及说明等材料;列入重点排污单位名录的提供已安装的自动监测设备有关材料;按照国家有关规定建设污水预处理设施的有关材料;排水隐蔽工程竣工报告,或者排水户承诺排水隐蔽工程合格且不存在雨水污水管网混接错接、雨水污水混排的书面承诺;) | 原件 | 纸质、电子 | 申请人自备 | 1 | | 2 | 取水工程建设项目批准或者核准文件 | 原件 | 纸质、电子 | 数据共享 | 1 | | 3 | 取水许可申请批准文件 | 原件 | 纸质、电子 | 数据共享 | 1 | | 4 | 取水工程或者设施的建设和运行情况 | 原件 | 纸质、电子 | 申请人自备 | 1 | | 5 | 取水计量设施认证情况 | 原件 | 纸质、电子 | 申请人自备 | 1 | | 6 | 节水设施、污水处理措施的建设和试运行情况 | 原件 | 纸质、电子 | 申请人自备 | 1 | | 7 | 排水水质符合相关标准的检测报告或者排水水质符合相关标准的书面承诺书; 试运行期间的取水、和水质检测结果 | 原件 | 纸质、电子 | 申请人自备 | 1 | | 8 | ※拦河闸坝等蓄水工程,还应当提交经地方人民政府水行政主管部门批准的蓄水调度运行方案(需要申请人提供) | 原件 | 纸质、电子 | 申请人自备 | 1 | | 9 | ※地下水取水工程,还应当提交包括成井抽水试验综合成果图、水质分析报告等内容的施工报告 | 原件 | 纸质、电子 | 申请人自备 | 1 | | 10 | 建设项目施工设计图纸联合审查意见或建设项目水务告知承诺书 | 原件 | 纸质、电子 | 申请人自备 | 1 | | 11 | 项目雨、污水管道及附属设施竣工验收合格证明纸质版一份;项目1:500总平面图纸质及电子版各一套;项目1:500雨、污水及附属设施工程竣工图、纵断图、管线综合图纸质版及电子版(pdf版)各一套;雨、污水管线竣工测量技术报告、管线竣工图、管线成果表、管线数据库和元数据电子版一套;环评批复纸质版一份 | 原件 | 纸质、电子 | 申请人自备 | 1 | |
|
| 受理条件 |
在济南中心城区范围内(包含历下区、市中区、槐荫区、天桥区、历城区、高新区)申请城镇污水排入排水管网许可、取水许可、城镇排水与污水处理设施竣工验收备案的企事业单位法人或其他组织。
|
| 服务对象 |
企业法人、自然人
|
| 办事流程 |
线上:申请人登录山东省政务服务网http://www.shandong.gov.cn/、泉城办APP,点击企业集成服务专区,选择办理城镇污水排入排水管网手续“一件事”事项,按照提示填写申请信息并上传申请材料; 线下:申请人携带申请材料到山东省济南市市中区站前路9号济南市政务服务中心3楼Z01-Z07窗口办理。
|
| 办理时间 |
工作日,上午09:00-12:00,下午13:00-17:00(法定节假日除外)
|
| 咨询电话 |
咨询电话:0531-68966009
|
| 监督投诉电话 |
0531-68966426
|
| 快递物流 |
申请材料支持快递邮寄,邮寄至:山东省济南市市中区站前路9号济南市政务服务中心3楼Z01-Z07窗口; 办理结果支持快递送达。
|