联办效能
  • 单件办 一件事联办
  • 办理时间: 100个工作日 20个工作日
  • 跑动次数: 5次
    2次
  • 单件办 一件事联办
  • 提交材料: 18份 9份
  • 办理环节: 12个 2个

基本信息

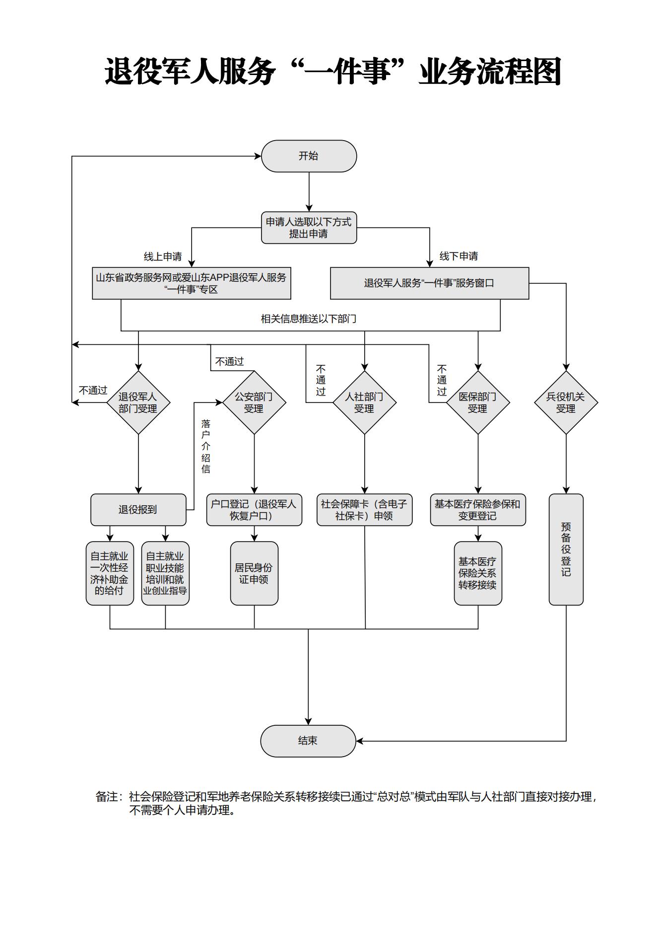
“一件事”名称 退役军人服务“一件事” 承诺时限 20个工作日(自收到部队移交的退役军人人事档案之日起,其中军地养老保险关系转移接续事项中转移信息确认接收至资金到账期间的等待时间不计入承诺办理时限)。
牵头部门

济南市退役军人事务局

联办部门

济南市公安局、济南市人力资源和社会保障局、济南市医保局、济南警备区配合。

申请条件 查看申请条件 办理流程 查看办理流程
申请材料 查看材料清单 办理地点 查看办理地点
办理时间 查看办理时间 咨询电话 查看咨询电话
牵头部门

济南市退役军人事务局

联办部门

济南市公安局、济南市人力资源和社会保障局、济南市医保局、济南警备区配合。

服务对象 经部队批准退出现役,已办理退役手续,到济南市安置的自主就业退役士兵、逐月领取退役金的退役军官和军士,以及复员军官。 法定办结时限 100个工作日。
承诺办理时限 20个工作日(自收到部队移交的退役军人人事档案之日起,其中军地养老保险关系转移接续事项中转移信息确认接收至资金到账期间的等待时间不计入承诺办理时限)。 网上收费

不收费

收费标准

办理居民身份证需缴纳工本费(其他不收费)。

收费依据

办理居民身份证需缴纳工本费(其他不收费)。

办理形式 一、线上办理渠道:1.登录山东政务服务网(济南站)“高效办成一件事”专区-个人-退役-退役军人服务“一件事”。2.“爱山东”移动端济南分厅“高效办成一件事”重点事项专区。二、线下办理渠道:济南各区县(功能区)退役军人服务中心退役军人服务“一件事”窗口办理。 结果领取方式

窗口领取、邮寄。

快递物流

支持快递物流

事项类型

联办事项

监督投诉电话 0531-12345