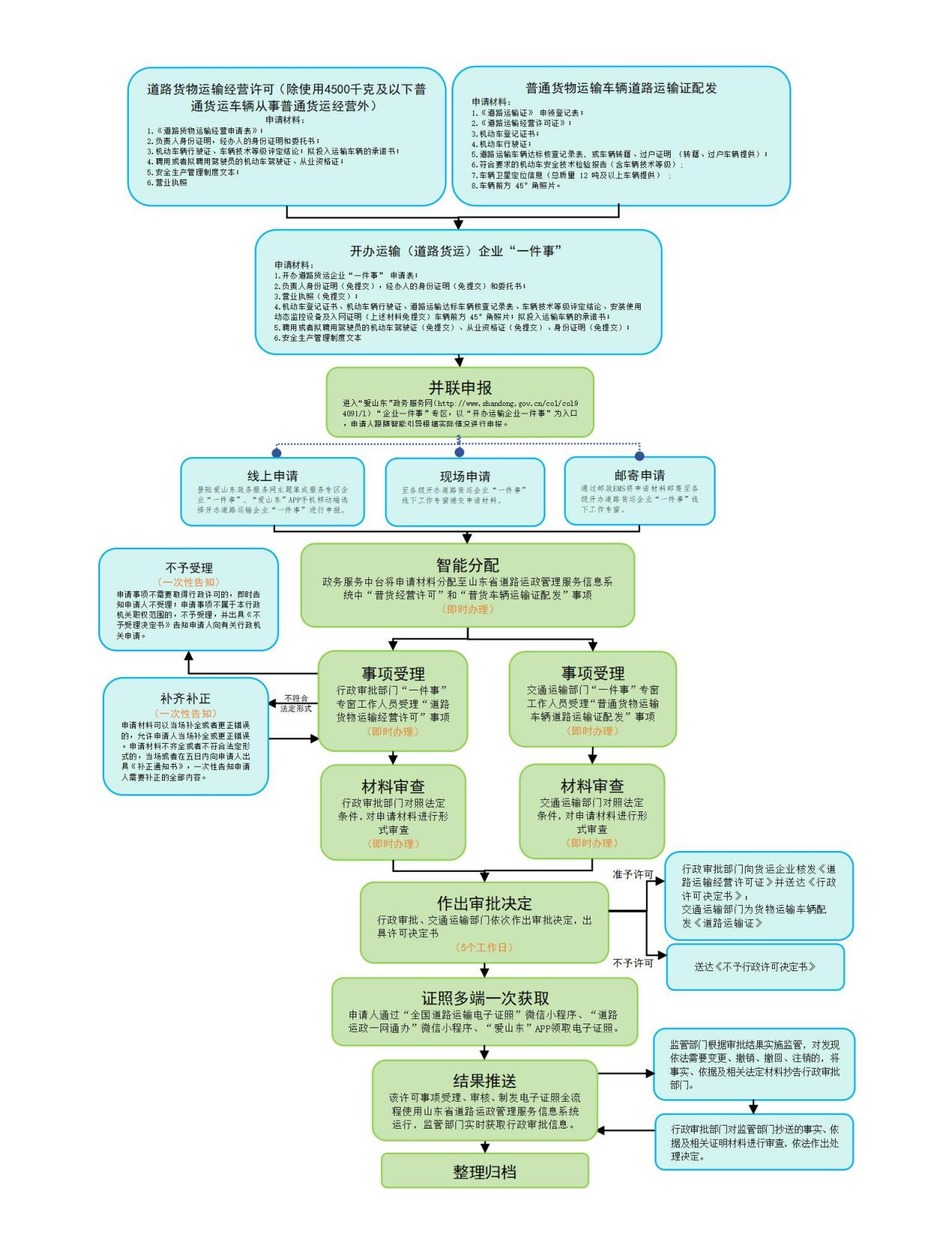
1.道路货物运输经营许可(除使用4500千克及以下普通货运车辆从事普通货运经营外)设定依据: 《中华人民共和国道路运输条例》(2004年4月国务院令第406号,2023年7月第五次修订)第二十四条 申请从事货运经营的,应当依法向市场监督管理部门办理有关登记手续后,按照下列规定提出申请并分别提交符合本条例第二十一条、第二十三条规定条件的相关材料:(一)从事危险货物运输经营以外的货运经营的,向县级人民政府交通运输主管部门提出申请;(二)从事危险货物运输经营的,向设区的市级人民政府交通运输主管部门提出申请。依照前款规定收到申请的交通运输主管部门,应当自受理申请之日起20日内审查完毕,作出许可或者不予许可的决定。予以许可的,向申请人颁发道路运输经营许可证,并向申请人投入运输的车辆配发车辆营运证;不予许可的,应当书面通知申请人并说明理由。使用总质量4500千克及以下普通货运车辆从事普通货运经营的,无需按照本条规定申请取得道路运输经营许可证及车辆营运证。 2.普通货物运输车辆道路运输证配发设定依据: 《中华人民共和国道路运输条例》(2004年4月国务院令第406号,2023年7月第五次修订)第二十四条 申请从事货运经营的,应当依法向市场监督管理部门办理有关登记手续后,按照下列规定提出申请并分别提交符合本条例第二十一条、第二十三条规定条件的相关材料:(一)从事危险货物运输经营以外的货运经营的,向县级人民政府交通运输主管部门提出申请;(二)从事危险货物运输经营的,向设区的市级人民政府交通运输主管部门提出申请。依照前款规定收到申请的交通运输主管部门,应当自受理申请之日起20日内审查完毕,作出许可或者不予许可的决定。予以许可的,向申请人颁发道路运输经营许可证,并向申请人投入运输的车辆配发车辆营运证;不予许可的,应当书面通知申请人并说明理由。使用总质量4500千克及以下普通货运车辆从事普通货运经营的,无需按照本条规定申请取得道路运输经营许可证及车辆营运证。 《道路运输车辆动态监督管理办法》第三十四条 道路运输管理机构对未按照要求安装卫星定位装置,或者已安装卫星定位装置但未能在联网联控系统(重型载货汽车和半挂牵引车未能在道路货运车辆公共平台)正常显示的车辆,不予发放或者审验《道路运输证》。 |