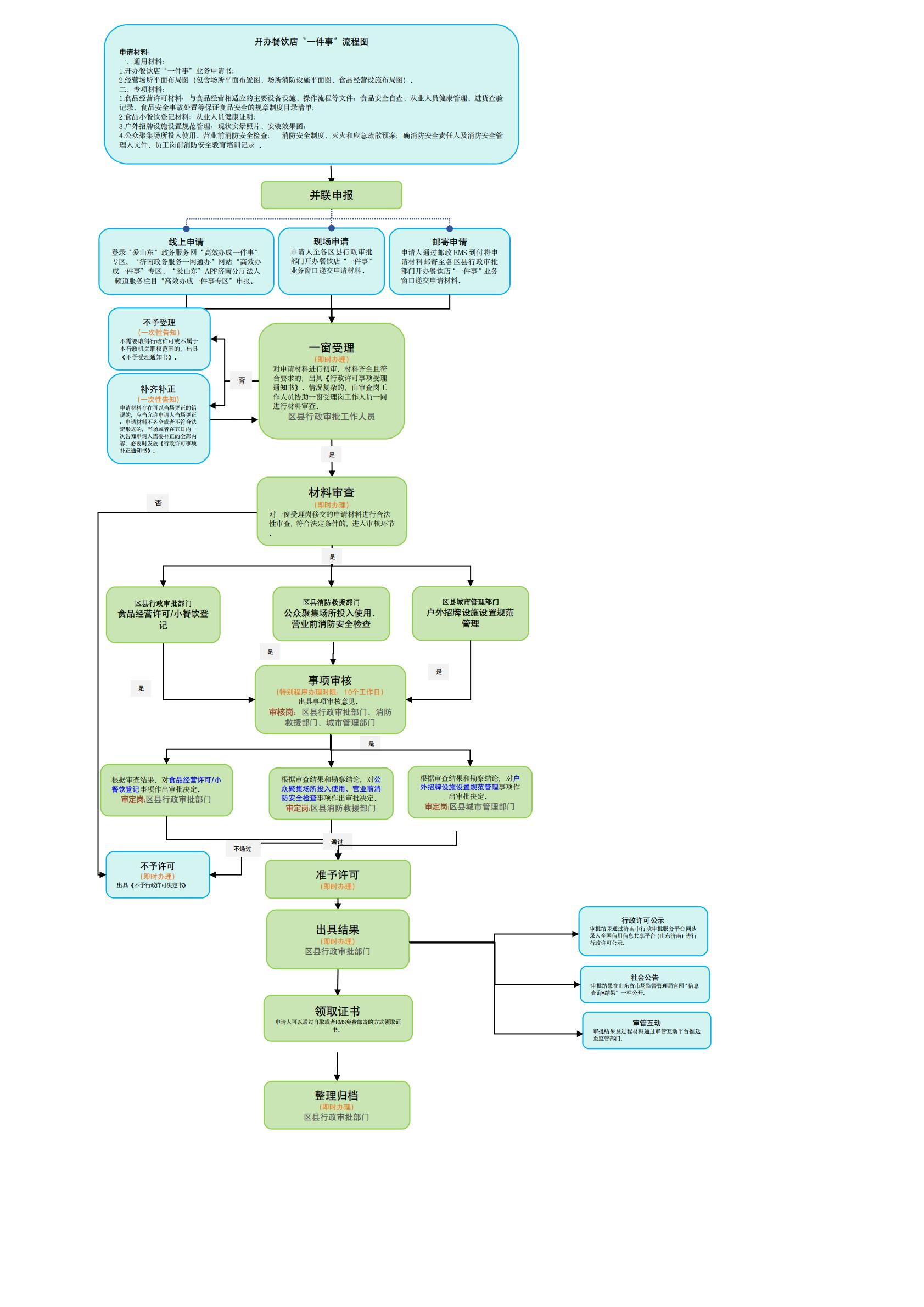
(一)申请食品经营许可应当符合下列条件: (1)具有与经营的食品品种、数量相适应的食品原料处理和食品加工、销售、贮存等场所,保持该场所环境整洁,并与有毒、有害场所以及其他污染源保持规定的距离; (2)具有与经营的食品品种、数量相适应的经营设备或者设施,有相应的消毒、更衣、盥洗、采光、照明、通风、防腐、防尘、防蝇、防鼠、防虫、洗涤以及处理废水、存放垃圾和废弃物的设备或者设施。 (3)有专职或者兼职的食品安全总监、食品安全员等食品安全管理人员和保证食品安全的规章制度; (4)具有合理的设备布局和工艺流程,防止待加工食品与直接入口食品、原料与成品交叉污染,避免食品接触有毒物、不洁物; (5)食品安全相关法律、法规规定的其他条件。 (二)申请食品小餐饮登记应符合下列条件: (1)食品原料、食品添加剂符合食品安全标准和国家相关规定; (2)具有相应的防尘、防蝇、防鼠、防虫设备或者设施; (3)接触食品的包装材料无毒、清洁; (4)用水符合国家规定的生活饮用水卫生标准; (5)加工、贮存、运输、装卸和销售食品的容器、工具、设备安全、无害并保持清洁,符合食品安全所需特殊要求,不得将食品与有毒、有害物品一同贮存、运输; (6)按照国家标准和规定使用食品添加剂; (7)从业人员保持个人卫生,穿戴清洁的工作衣、帽等; (8)使用的洗涤剂、消毒剂对人体安全、无害; (9)生产经营场所清洁,与污染源保持安全、无害距离; (10)遵守城镇容貌和环境卫生管理等法律、法规、规章; (11)具有保证食品安全的固定场所和设备、设施; (12)加工生、熟食品的用具、容器有明显的区分标识,分开使用,避免交叉污染; (13)提供安全、无毒、清洁的餐具、饮具。 (三)户外招牌设施设置应符合下列基本原则: (1)符合专项规划、设置方案和技术规范; (2)实行“一店一招”原则,一个店铺只允许设置一块店招牌匾,有多个临街立面的,每个临街立面可以设置一块; (3)在一层门楣以上二层窗户以下设置,特色商业街区除外; (4)与相邻店招牌匾的高度、形式、色彩等和谐统一;其位置、规格、色调及灯光等应与周边环境相协调,材质须安全持久耐用。 (四)公众聚集场所投入使用、营业前消防安全检查应符合以下要求: (1)所用建筑物经消防验收或者核查符合消防技术标准; (2)消防安全制度内容完整,与共用建筑物其他当事人之间消防安全责任明确; (3)灭火和应急疏散预案能够适应消防演练需要; (4)电气设施、线路等经电气防火技术检测合格; (5)消防设施、器材、消防安全标志完好有效,自动消防系统操作人员具有职业资格; (6)疏散通道、安全出口、消防车通道保持畅通。 |