联办效能
  • 单件办 一件事联办
  • 办理时间: 24个工作日 15个工作日
  • 跑动次数: 9次
    1次
  • 单件办 一件事联办
  • 提交材料: 23份 8份份
  • 办理环节: 12个 4个

基本信息

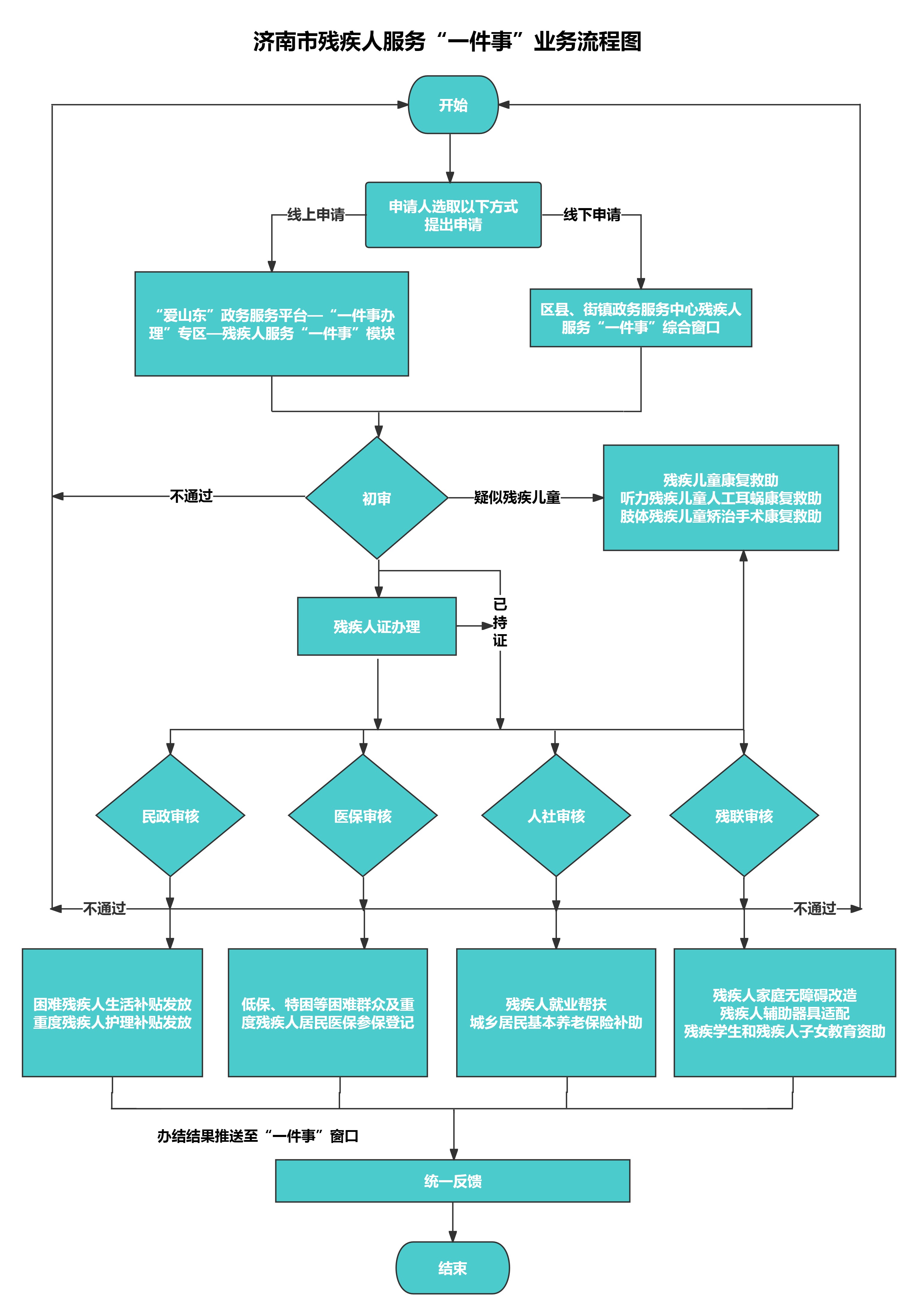
“一件事”名称 残疾人服务“一件事” 承诺时限 线上线下受理申请后 3 个工作日内将申请事项进行业务流转,联办部门收到申请后 15 个工作日内根据各自审核标准、受理条件完成审核。
牵头部门

济南市残疾人联合会

联办部门

济南市民政局

济南市人力资源和社会保障局

 济南市医疗保障局

申请条件 查看申请条件 办理流程 查看办理流程
申请材料 查看材料清单 办理地点 查看办理地点
办理时间 查看办理时间 咨询电话 查看咨询电话
牵头部门

济南市残疾人联合会

联办部门

济南市民政局

济南市人力资源和社会保障局

 济南市医疗保障局

服务对象 1.具有济南市户籍且持有中华人民共和国残疾人证的残疾人或符合残疾标准拟申请办理残疾人证的申请人; 2.非济南市户籍且持有居住证和中华人民共和国残疾人证的残疾人,或非济南市户籍且持有居住证的符合残疾标准拟申请办理残疾人证的申请人; 3.持有符合规定的诊断证明且未满七周岁的疑似残疾儿童。 法定办结时限 24个工作日
承诺办理时限 线上线下受理申请后 3 个工作日内将申请事项进行业务流转,联办部门收到申请后 15 个工作日内根据各自审核标准、受理条件完成审核。 网上收费

收费标准

经审核符合办理规定的,不收取费用。

收费依据

经审核符合办理规定的,不收取费用。

办理形式 窗口办理、线上办理。 结果领取方式

邮寄(具体快递物流由各区县自行确定)或到街道(镇)、社区(村)自行领取。

快递物流

支持快递物流

事项类型

联办事项

监督投诉电话 0531-12345