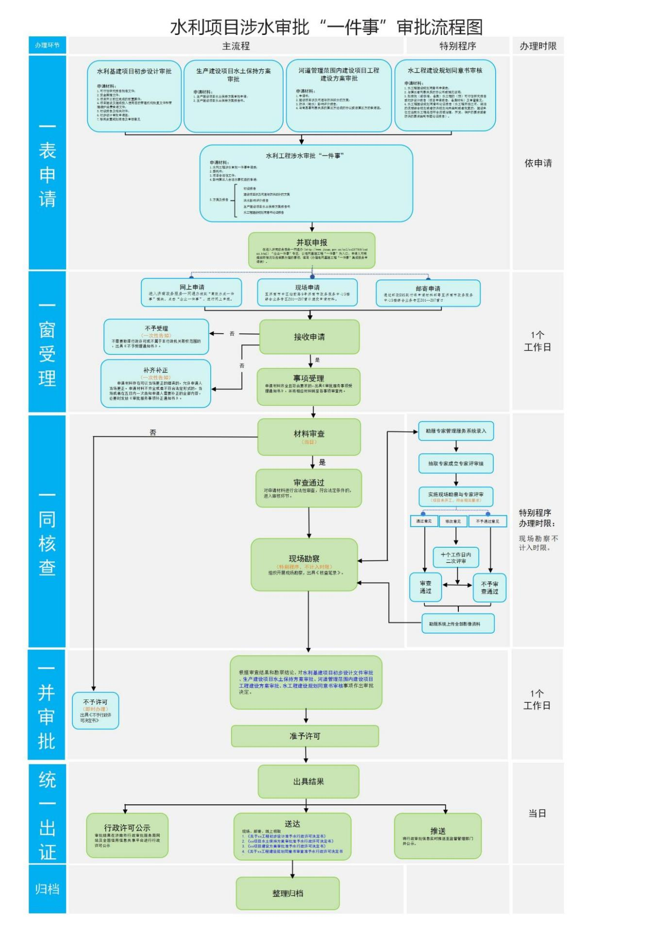
联办效能
  • 单件办 一件事联办
  • 办理时间: 110个工作日 15个工作日
  • 跑动次数: 12次
    2次
  • 单件办 一件事联办
  • 提交材料: 27份 16份
  • 办理环节: 35个 6个

基本信息

“一件事”名称 水利项目涉水审批“一件事” 承诺时限 15个工作日
牵头部门

济南市行政审批服务局

联办部门

济南市城乡水务局、济南市发展和改革委员会

申请条件 查看申请条件 办理流程 查看办理流程
申请材料 查看材料清单 办理地点 查看办理地点
办理时间 查看办理时间 咨询电话 查看咨询电话
牵头部门

济南市行政审批服务局

联办部门

济南市城乡水务局、济南市发展和改革委员会

服务对象 企业法人 法定办结时限 110个工作日
承诺办理时限 15个工作日 网上收费

办理该事项不收费

收费标准

办理该事项不收费

收费依据

办理该事项不收费

办理形式 线上办理、线下办理 结果领取方式

(一)窗口出件。市、县两级政务服务大厅“ 一件事”服务专窗。

(二)在线查询。通过山东省政务服务网,电子证照模块进行查看、下载。

(三)邮寄送达。市、县两级行政审批服务局及时将制发的证照邮寄建设单位。

快递物流

办理结果支持快递送达

事项类型

联办事项

监督投诉电话 0531-68966426、0531-12345