联办效能
  • 单件办 一件事联办
  • 办理时间: 68个工作日 5个工作日
  • 跑动次数: 11次
    1次
  • 单件办 一件事联办
  • 提交材料: 16份 8份
  • 办理环节: 11个 1个

基本信息

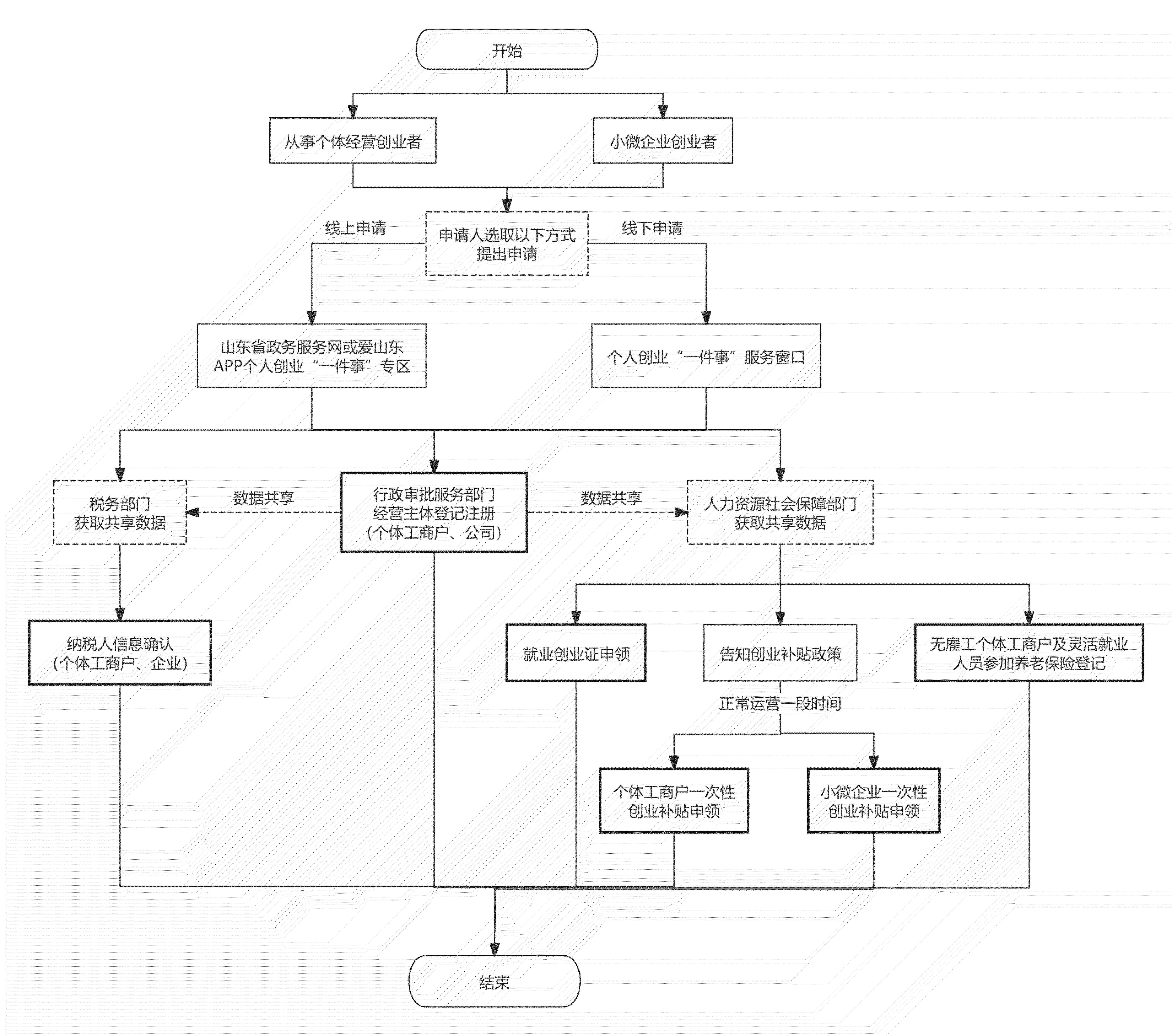
“一件事”名称 个人创业“一件事” 承诺时限 5个工作日(不含公示、资金拨付时间)
牵头部门

市人力资源和社会保障局

联办部门

市行政审批服务局、国家税务总局济南市税务局。

申请条件 查看申请条件 办理流程 查看办理流程
申请材料 查看材料清单 办理地点 查看办理地点
办理时间 查看办理时间 咨询电话 查看咨询电话
牵头部门

市人力资源和社会保障局

联办部门

市行政审批服务局、国家税务总局济南市税务局。

服务对象 个体经营和小微企业创业者 法定办结时限 68个工作日
承诺办理时限 5个工作日(不含公示、资金拨付时间) 网上收费

不收费

收费标准

不收取费用。

收费依据

不收取费用。

办理形式 (一)线上办理。注册“爱山东”政务服务平台(电脑端、手机端)用户并登录,点击“高效办成一件事”专区,选择济南市专区,按照系统提示填报信息并提交申请。对于材料不全或不符合条件的,线上反馈申请人需要补全修改的全部材料或不符合原因;对申请材料齐全、符合条件的及时受理。 (二)线下办理。申请人携带清单中的材料到各级政务服务大厅个人创业“一件事”窗口咨询办理。 结果领取方式

在线查询:用户可通过登录“爱山东”政务服务网“我的办件”进行查询。

邮寄送达:就业创业证可选择邮寄方式,费用自理。

快递物流

支持快递物流。就业创业证可选择邮寄方式,费用自理。

事项类型

联办事项

监督投诉电话 0531-12345