联办效能
  • 单件办 一件事联办
  • 办理时间: 40个工作日 3个工作日
  • 跑动次数: 3次
    1次
  • 单件办 一件事联办
  • 提交材料: 13份 9份
  • 办理环节: 3个 1个

基本信息

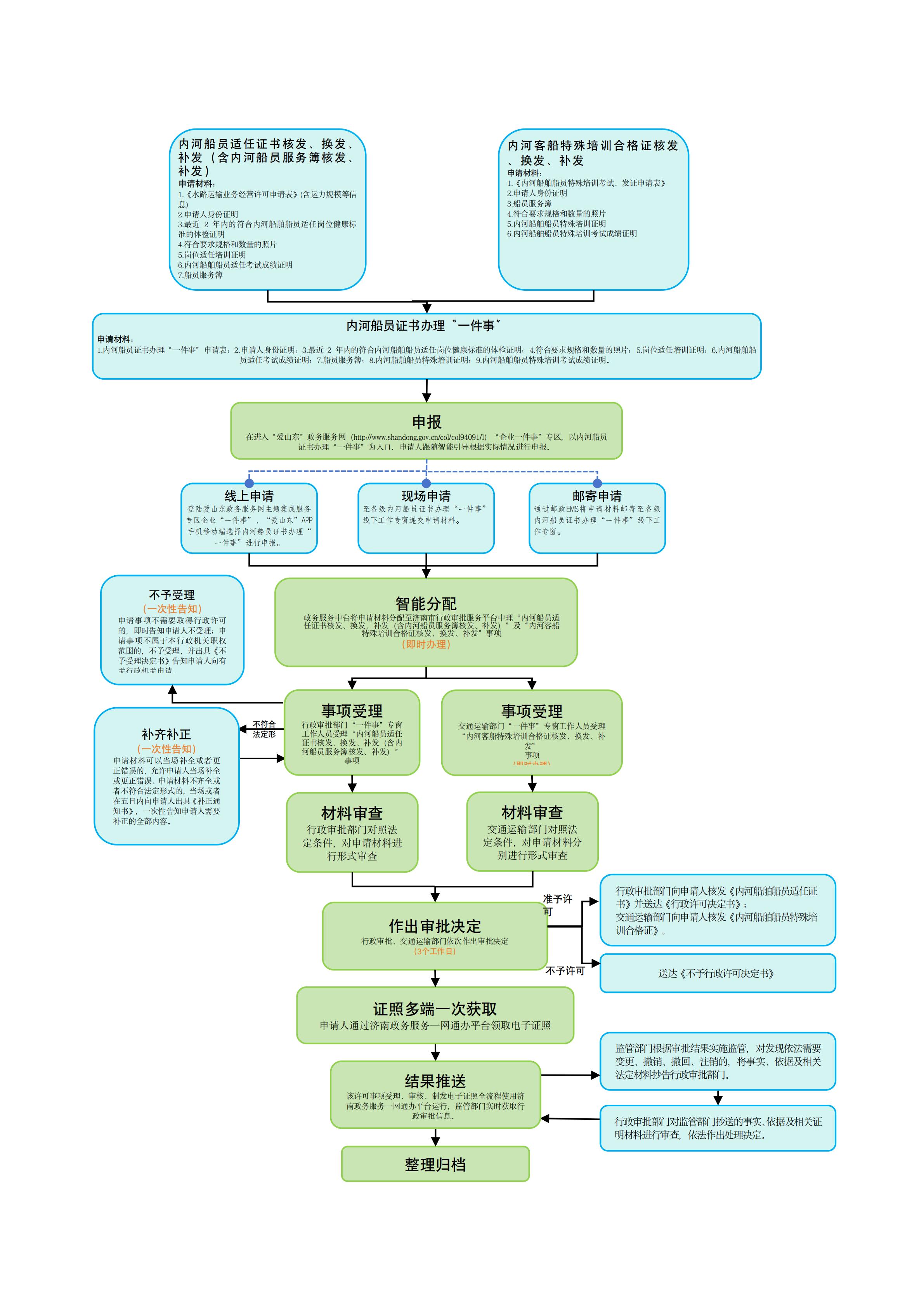
“一件事”名称 内河船舶船员服务管理“一件事” 承诺时限 3个工作日
牵头部门

济南市行政审批服务局

联办部门

济南市城乡交通运输局、济南高新区管委会审批服务部、章丘区行政审批服务局

申请条件 查看申请条件 办理流程 查看办理流程
申请材料 查看材料清单 办理地点 查看办理地点
办理时间 查看办理时间 咨询电话 查看咨询电话
牵头部门

济南市行政审批服务局

联办部门

济南市城乡交通运输局、济南高新区管委会审批服务部、章丘区行政审批服务局

服务对象 年满18周岁(在船实习、见习人员年满16周岁)且初次申请不超过60周岁,符合船员任职岗位健康要求、通过相应内河船舶船员考试和培训的自然人。 法定办结时限 40个工作日
承诺办理时限 3个工作日 网上收费

不收费

收费标准

不收费。

收费依据

不收费。

办理形式 1.线上办理。“爱山东”政务服务网“高效办成一件事”专区、“济南政务服务一网通办”网站“高效办成一件事”专区、“爱山东”APP济南分厅法人频道服务栏目“一件事办理”专区,点击内河船舶船员服务管理“一件事”。 2.线下办理。 申请人携带相关材料至内河船舶船员服务管理“一件事”线下专窗办理。 结果领取方式

1.在线查询。申请人通过“济南政务服务一网通办”网站查询办件进度及结果。

2.获取电子证照。申请人通过“中国海事一网通办”网站或“海事通”APP查询《内河船舶船员适任证书》《内河船舶船员特殊培训合格证》电子证照。

3.邮寄送达。按照申请人提供的邮寄地址通过“EMS免费邮寄”送达。

快递物流

支持。按照申请人提供的邮寄地址通过“EMS免费邮寄”送达。

事项类型

联办事项

监督投诉电话 0531-12345