联办效能

基本信息

“一件事”名称 结婚落户“一件事” 承诺时限 符合事项办理条件的,办理时限一般分别不超过1个工作日(均以单事项办理时限为准)。户口迁移(夫妻投靠落户)需要实地查核情况的,以实际办理时限为准。
牵头部门

市民政局

联办部门

市公安局、市卫健委配合。具体实施由各区县民政局婚姻登记处、基层公安派出所、基层卫健部门办理。

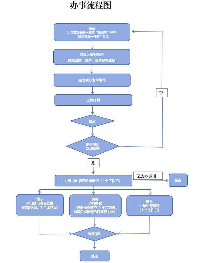
申请条件 查看申请条件 办理流程 查看办理流程
申请材料 查看材料清单 办理地点 查看办理地点
办理时间 查看办理时间 咨询电话 查看咨询电话
牵头部门

市民政局

联办部门

市公安局、市卫健委配合。具体实施由各区县民政局婚姻登记处、基层公安派出所、基层卫健部门办理。

服务对象 (一)具有山东省户籍,预约在山东省内办理内地居民结婚登记的当事人; (二)非山东省户籍,持有山东省居住证,预约在山东省内办理内地居民结婚登记的当事人(仅限申请居住地内地居民结婚登记预约和居住地生育登记申请); (三)军人、监狱服刑人员、港澳台居民、华侨和外国人按原规定办理。 法定办结时限 民政部门负责办理内地居民结婚登记,一般1个工作日内办结;卫生健康部门负责生育登记的审批,收到联办事项后1个工作日内办结;公安部门负责户口登记项目变更(婚姻状况)和户口迁移(夫妻投靠落户)审核,一般在收到联办事项后1个工作日内办结,户口迁移(夫妻投靠落户)需要进行实地核查的,以实际办理时间为准。
承诺办理时限 符合事项办理条件的,办理时限一般分别不超过1个工作日(均以单事项办理时限为准)。户口迁移(夫妻投靠落户)需要实地查核情况的,以实际办理时限为准。 网上收费

不收费

收费标准

各事项业务办理不收费。联办事项办理过程中,因邮寄材料产生的费用,按快递部门收费标准计费收取。

收费依据


办理形式 线上办理、线下办理 结果领取方式

(一)窗口出件

1.当事人根据结婚登记预约审核结果,到预约的婚姻登记机关现场办理结婚登记,符合结婚登记条件的,现场发给结婚证。

2.当事人领取结婚证后,民政部门将当事人结婚登记结果信息推送至政务中台,公安部门将当事人户口登记项目变更(婚姻状况)、户口迁移(夫妻投靠落户)的申请与当事人婚姻登记信息进行比对后,符合条件的,由公安户籍管理部门根据相关政策办理。当事人如有需要可到户籍地公安派出所窗口打印当事人户口登记页或打印居民户口簿。

3.生育登记电子证无需窗口领取,当事人可通过“爱山东”APP查询下载生育登记电子证。

(二)在线查询

登录“爱山东”APP或“爱山东”政务服务平台(济南)(http://zwfw.jinan.gov.cn/col/col114004/index.html)“高效办成一件事”专区,在婚姻登记服务或结婚落户“一件事”主题集成服务专区中查询婚姻登记电子证照和婚姻登记信息。

户口登记项目变更(婚姻状况)、户口迁移(夫妻投靠落户)事项暂不支持在线查询。

当事人领取结婚证后,通过爱山东APP的“办事”模块按主题选择-“婚育登记”—“生育登记”中查询下载生育登记电子证”。

快递物流

1.结婚登记需当事人现场办理并取件,无需邮寄。

2.户口登记项目变更(婚姻状况)、户口迁移(夫妻投靠落户)事项办结后,当事人可以向户籍地公安派出所申请以邮寄方式领取居民户口簿。

3.生育登记证,可直接查询下载打印,无需邮寄。

事项类型

联办事项

监督投诉电话 0531-12345
Produced By 大汉网络 大汉版通发布系统